叶茂/谭蔚泓团队揭示膀胱癌细胞膜张力的关键调控蛋白
通讯员: 发布时间:2022-04-21 浏览量:次
4月11日,化学生物传感与计量学国家重点实验室、 哔咔官网
分子科学与生物医学实验室(MBL)的叶茂/谭蔚泓教授团队在《美国科学院院刊》(PNAS)杂志发表题为“Elucidation of CKAP4-remodeled cell mechanics in driving metastasis of bladder cancer through aptamer-based target discovery”的文章,开拓了膀胱癌力学研究的新方向,为膀胱癌的防治提供了新思路。
该研究利用特异性靶向膀胱癌细胞的核酸适体spl3c作为分子工具,发现在膀胱癌细胞中特异性高表达蛋白-CKAP4,明确其作为细胞膜张力调控关键因子,能重塑细胞膜中心-边缘的张力梯度,促进膀胱癌细胞的迁移。同时,还能“搭乘”外泌体实现细胞间的力学信号传递,从而加剧膀胱癌在体内的转移。

细胞膜张力由细胞黏附、骨架重排和细胞形变能力等多种作用共同决定,反映了细胞的力响应和力传递性能、肿瘤细胞运动和转移能力。膀胱癌发病于膀胱上皮,其肌层浸润和转移能力较强,因此从细胞力学角度揭示膀胱癌转移特性具有重要意义,但是至今调控其细胞力学的分子机制尚未明确。为此,该项研究中研究人员以人膀胱癌细胞为正筛细胞,以人输尿管上皮永生化细胞为负筛细胞,基于cell-SELEX筛选技术,获得了一条能特异性靶向人膀胱癌细胞的核酸适体-spl3c,并通过pull-down实验和质谱分析,鉴定其结合的靶标蛋白为CKAP4。

图1. 膀胱癌特异性核酸适体的筛选及靶标鉴定。A,流式细胞术监测筛选进程;B,核酸适体spl3的选取;C,核酸适体的细胞靶向性;D,核酸适体结合蛋白的凝胶电泳;E,核酸适体靶标CKAP4的鉴定;F,核酸适体与CKAP4结合的计算机模拟。
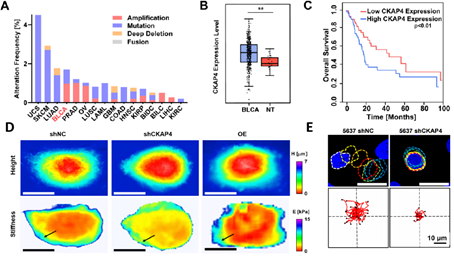
研究人员通过对数据库分析发现CKAP4在膀胱癌中显著高表达,并与膀胱癌的转移和不良预后显著相关。为进一步证实该作用,研究者通过原子力显微镜测定了细胞膜张力,发现CKAP4重塑了膀胱癌细胞膜表面中心-外围膜张力梯度,导致细胞的迁移能力增强,并在小鼠转移模型中促进膀胱癌细胞向肝和肺部的转移。有趣的是,CKAP4这一细胞力学调控因子还能够在外泌体中表达,并经外泌体途径实现细胞间力学信号的传递,从而进一步加剧膀胱癌的体内转移。

图2. CKAP4在膀胱癌中的作用。A,CKAP4在泛癌中的突变特征;B,CKAP4在膀胱癌中的表达情况;C,CKAP4表达对生存期的作用;D,CKAP4表达对细胞膜张力的作用;E,CKAP4表达对细胞运动的作用。

图3.外泌体CKAP4促进膀胱癌的体内转移。A,外泌体CKAP4对细胞迁移的作用;B,实验分组情况;C,外泌体CKAP4促进膀胱癌肝转移;D,外泌体CKAP4促进膀胱癌肝转移的统计分析。
哔咔官网
分子科学与生物医学实验室(MBL)的叶茂和谭蔚泓教授为该论文的通讯作者,孙星为第一作者。谢琳、邱思源和荔辉为共同第一作者。
来源:生物院
通讯员:罗丹
责任编辑:余楚倩